Justified Code/Digital Bank Architecture

  • $49

Digital Bank Architecture

  • Course
  • 16 Lessons

Good architects design their diagrams based on the target audience. Business people never enjoy your technical diagrams. Software developers admire who explain the why behind decisions.

This course navigates a real digital banking solution. Starting with the use cases analysis diagram all the way to components diagrams, explaining the why behind each design and architecture decision.

๐Ÿ“‚ Excalidraw diagrams included

Selected Diagrams

Business Stakeholders

Business people never enjoy your technical diagrams. They appreciate clarity.

Use Cases Analysis

The first diagram a good architect shows is a simple Use Cases Analysis diagram โ€” not a fancy diagram with 37 microservices and 5 databases.

Context Diagram

Draw your system as a box in the center, surrounded by its users and the other systems it interacts with.

Selected Diagrams

Devops / Architects

They want to know the components composing your system and how they communicate.

Infrastructure Diagram

No direct access is allowed between Public and Data zones. All traffic flow through the Application zone, where strict rules apply.

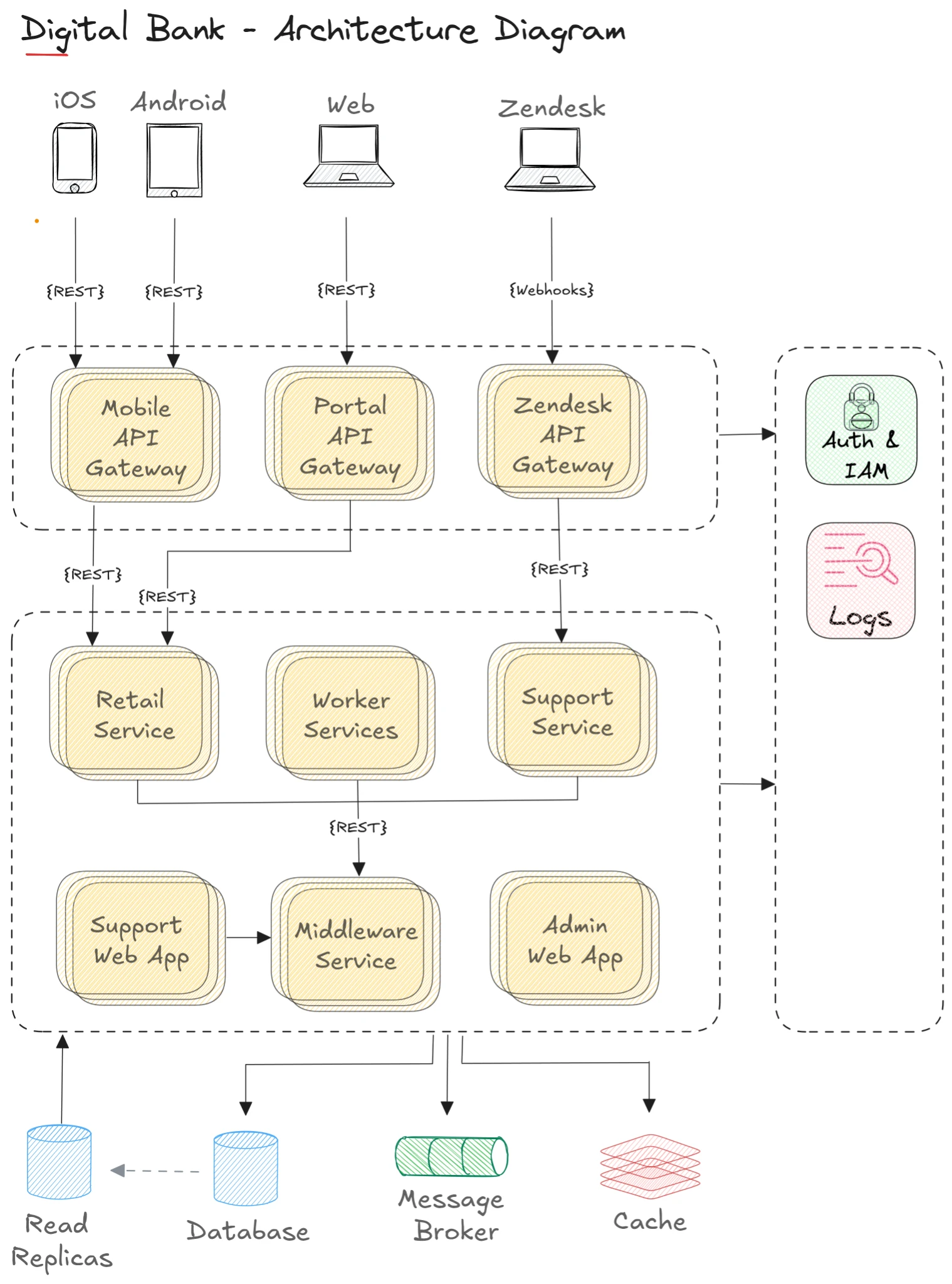
Architecture Diagram

Shows the components composing our system and how they communicate. Ensuring it supports the main use cases flow is necessary.

Selected Diagrams

Tech Leads / Architects

Focus on components dependencies setup, and explaining the why behind decisions.

Component Architecture Diagram

Decompose your system by volatility โ€” looking for sources of change. Makes sure components dependencies are clear.

Architecture Decisions Record

Recording the decision ensures future team members understand why an api gateway was selected, and what trade-offs were accepted.

Selected Diagrams

Software Developers

The more details the better. Software developers admire who explains the why behind decisions.

Pay Bills Interaction Diagram

The "Account Gateway" is an interface with CRUD methods that resides inside the business layer. It's the responsibility of the "Account Data Mapper" to implement this gateway interface.

Pay Bills - Event Driven Diagram

If the payment gateway is slow or temporarily down, the request just stays in the queue until the worker can process it. Users arenโ€™t stuck staring at a loading spinner anymore.

Contents

Business Diagrams

Use Cases Analysis
Preview
Use Cases Analysis (Extended)
Context Diagram (c4 model)

DevOps Diagrams

Infrastructure Diagram
Architecture Diagram
Preview

Tech Leads Diagrams

Design by Volatility
Architecture Validation : View Account Use Case
Architecture Validation : Transfer Funds Use Case
Architecture Validation : Pay Bills Use Case
Sync v. Async Worker Model
Component Architecture

Developers Diagrams

Interaction Diagram : View Accounts Use Case
Interaction Diagram : Transfer Funds Use Case
Interaction Diagram : Pay Bills Use Case

Bonus

Event Driven Architecture : Pay Bills Use Case
Preview
excalidraw_diagrams.zip